Coliving: Ways How Operations Challenges Chip Away at Profitability

Millions of students and professionals who come to cities with hope and aspirations often find themselves alone in their search for an affordable and comfortable place, which they can call home. The hunt for a new home puts them on the hook for expenses that are obligatory but uncalled for—security deposits, broker fees, contracts, maintenance, and repair costs.
Business leaders in the real estate space have come up with a perfect solution for these age-old issues in the form of Coliving. It is an access-based model, wherein private bedrooms with shared living spaces are offered to tenants.
Coliving companies are the organized players, who have completely changed the game in property renting. This is because:
- A largely young demographic—a massive and consistent influx of migrant students and professions of the age group 18-35 years, and
- Thriving shared economy—the willingness of consumers to share access to goods and services.
already work in their favor. These factors promise a spectacular growth in the coliving sector but also tempt property leaders to focus largely on scale, while operations excellence taking a backseat, which ultimately affects the profitability.
According to the JLL 2019 report, the co-living operators’ profitability depends on these four key factors:

These factors clearly indicate the importance of streamlined operations, of course not making the scale-focus approach a subject of lesser importance. In the coliving world, scale and operations run parallel. In fact, robust operations management practices can boost the coliving business and help the coliving leadership team achieve their scale related goals quickly and more effectively.
Coliving startups, battling it out in this real-estate space, don’t need Big Bang type disruptions to capture their fair share in the market rather incremental innovations that offer value and instill a sense of community-first culture in their employees and customers.
For instance, a coliving business operates on Lease & Operate Model. Being an asset-light model, it has a chance to scale fast by forging a partnership with existing property owners. Great!
Now let’s look at the operations.
If a coliving startup manages even 1000 beds and receives 30 Service Requests, either through WhatsApp or phone call, which is then registered in the spreadsheet or on paper, managing operations could become daunting.
If the average delay in a service request lifecycle, which covers tasks assigned to a vendor/employee to task being completed, is just one day, even when only 10 percent of the service request had issues, it amounts to 90 SRs a month that will be accounted as the backlog.
It means the operations managers had to follow-up 90 service requests of the previous month to ensure that the pending issues have been resolved. And these follow-ups must be done without affecting the day-to-day tasks such as daily login, performing an action on new SR, and the follow-ups for the new issues raised.
With so many things on the plate, how can operations manager in common shared living sector perform the following:
- Know the exact status of the previous (unresolved/unattended) SRs and the condition of the existing ones.
- Identify the errors in data-entry or irregularities in the data, if the spreadsheet is their only source of truth.
- Check the ‘at-the-moment’ capabilities of the vendor, the quality of work being done, and the quality of property inspection performed.
- Track of spent, prevent pilferages, control wastage, reduce the deadstock in Food & Beverages inventory.
- What about real-time readiness? The ability to provide a quick workaround to resolve an issue.
If the coliving leadership team lacks grasp on these aspects of the operations, it would become difficult for them to track and control the expenses and save cost. These expenses finally result in a declining bottom line.
Without deeper analysis of the entire field service operations processes, it would be difficult for them to find out what is chipping away at the profit margins.
A closer look into the service request management cycle, customer-tenant acquisition strategies, F&B management structure, housekeeping and vendor collaboration processes is essential to find out the blind spots in processes such as:
Inability to Evaluate the Past and Plan Future Service Operations
An article by Stephen Fry, The future’s in the past, discusses the importance of the past. According to him, “How can we understand our present or glimpse our future if we cannot understand our past?”
Although the context of the article is completely different to what we are discussing here, the relevance remains unaffected. Every action that takes place in an organization creates data and with the right tools and equipment one can track the processes in real-time and store the data to evaluate the actions in future. It would help to identify patterns, uncover the efficiencies and underpin the areas that need improvements in service-request resolution.
It is necessary to integrate all the processes on a platform, which can store the data for reference purposes, while also providing the ability to track every action happening in the organization in real-time.

When the platforms are integrated and data analytics capabilities are applied, operations manager can easily sort the urgent and non-urgent tasks, track the existing status of the task, and ensure timely communication with team members, vendors, and tenants.
A well-structured integrated platform for coliving startups can help them reduce the time lag between service request received and service delivered, hence improving the customer-tenant experience that comes from “quick service request resolution and convenience”—the very essence of the access-based model.
Battling Assumptions and Approximations in Housekeeping Operations
Today, cleaning is not just a matter of hygiene but a primary health concern. Both property reputation and customer experience are linked to housekeeping operations, which means it directly affects new customer-tenant acquisition and customer-tenant retention strategies.
The key challenges that create problems in managing housekeeping operations are:

These challenges keep property leadership teams running back and forth between assumptions and approximations in Housekeeping Operations. In such cases:
- Ensuring that housekeeping attendants are always where they need to be, and that a task no matter how small, never gets overlooked
- Being sure of their ability to review the quality of completed tasks in a timely and efficient manner
- Getting visibility into the sequential function of planning, organizing, staffing directing, and controlling
- Creating and maintaining the records to ensure that the assignment has been performed in a fair manner pose the real operations challenges. Before we figure out the possible solutions, let us cover a few more miles in operations and the areas of expenses incurred.
The Hidden Cost of Food & Beverages Inventory Management
Many coliving startups manage Food & Beverages related processes on spreadsheet and find it increasingly difficult to perform analysis based on historical data. Besides, the quality of data is also questionable as records are manually created and managed.
The traditional, paper-based processes create difficulty in:
- Recording the quantities of the consignments received, which should be at the par level at the beginning of a regular day until the next delivery is received.
- Ensuring the consignment of Food and Beverages meet the expected quality, counting (weight and quantity) and is stored in hygienic conditions proper storage standards; all of which should serve the standards for quality control and cost accountability.
- Control and management of storage on rotation, security, and sanitation aspects.
As it is hard for the property leadership to physically track the inventory all the time, items pilfered one product at a time or large quantities whisked away become a common scenario.
Secondly, as there is no visibility into the processes and real-time information is unavailable, controlling spoilage, tracking spent or the dead stock seems to give headache.
These are no ordinary revenue leakages. Guess it’s a burst out!
Property Inspection-Uncover the Cracks
Property inspections have two primary functions: one to ensure that everything is being done as expected and the second is to find out the wrongs. There is a slight difference, wherein the first is a consistent process and should be conducted to ensure that nothing goes wrong and the latter is performed when something actually goes wrong in order to find out the causes and provide a resolution.
Usually, in the coliving sector, both types of inspections are required for the smooth functioning of operations and simultaneously to figure out the problems and provide a resolution to the customers.
The first type of inspections include preventive measures such as availability of material, quality of food, and condition of assets from furniture to electronics. The second type of inspections cover the quality of resolutions being offered to the customers-tenants, after they have raised a complaint.
As these functions directly impact the customer satisfaction, lapses could be the big reasons why customers might not be preferring the property in the long run.
How can you identify the inspection lapses?
- When you are getting a similar type of complaints from a number of customers.
- When the complaints are not being resolved in time.
- If you witness a sudden increase in the number of complaints
- If you lack the process to check the customer-satisfaction level after the resolution
These lapses if not managed on time can directly impact the customer satisfaction, leading to high churn rates and profit leakages. A coliving business could simply avoid these if they have visibility into their processes in order to check the quality of inspections conducted in real-time, followed by a stringent approval system.
Towards the Big Move—A Shift from Traditional Recordkeeping to Digital Culture
The first and the most important reason you need this shift— is because your people have already shifted to digital culture.
The people involved in the coliving industry throughout are no stranger to mobile and web based interfaces. Many coliving companies have worked on their above the waterline processes to increase convenience for their tenants, but below the waterline, certain elements of operations are pushed into the corner, treated as unimportant or non-urgent, which gradually chips away at the profit margins.
Below the waterline, in order to create a predictable, sustainable, and real-time readiness culture within the organization through streamlined operations, you need to adopt productive technologies that can help you automate your workflow and build data and analytics capabilities in your organization.
Streamline Workflow to Close Gaps and Increase Efficiency
As the shared living space market is still at a nascent stage, the workflow followed by the coliving operators are mostly organically designed, which do not cover change of plan or say unforeseen circumstances effectively.
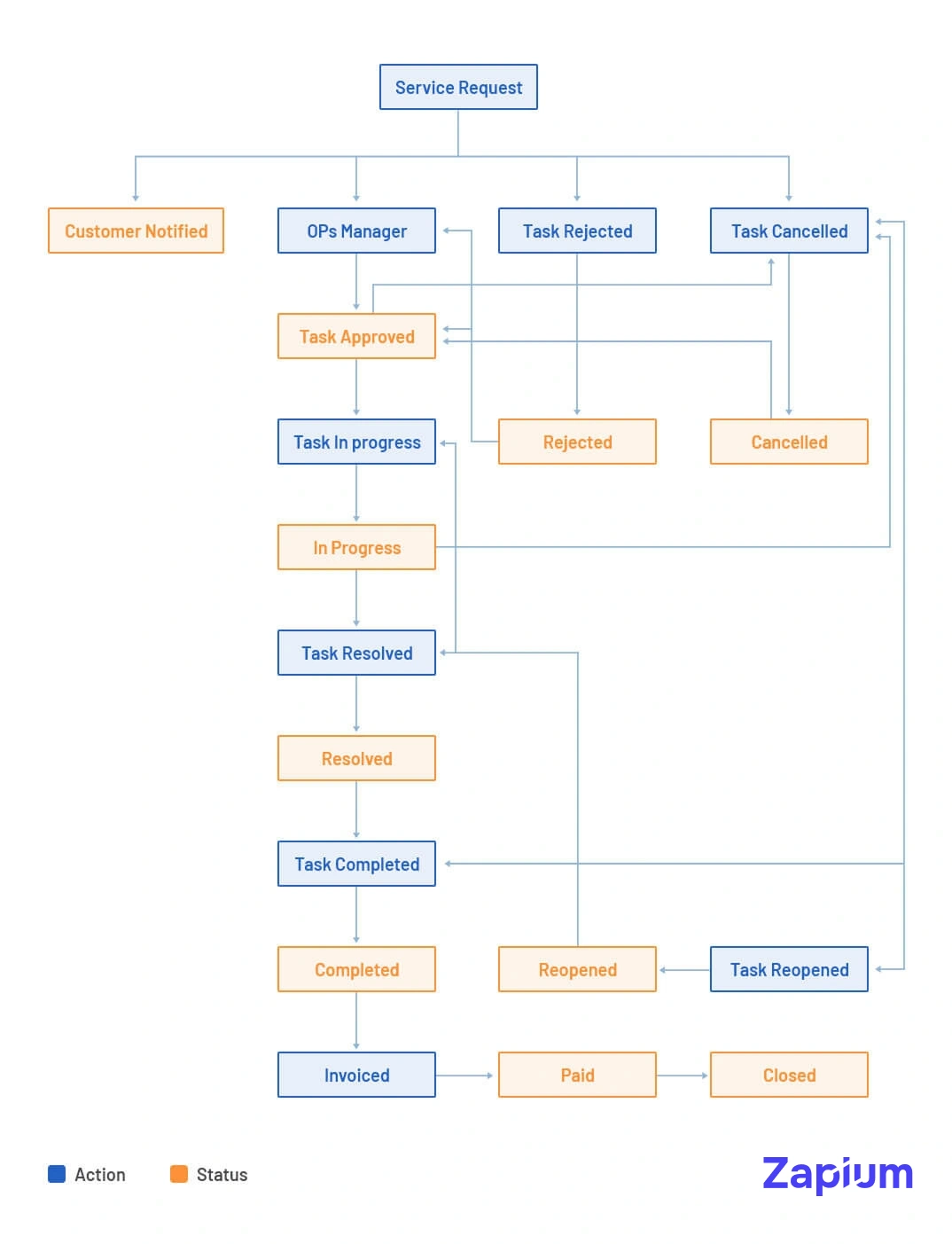
A simplistic view of a service request workflow:

A field service workflow for most of the common coliving startups is somewhat similar to the figure. Here, the operations seem fair and easy as unforeseen events have not been considered and thus paper or spreadsheet based processes become an obvious choice. The moment any unplanned event occurs such as a vendor is not available or a customer is not available when a vendor reaches out to provide the service, this workflow transforms into a time-consuming cycle.
When a workflow is designed with multiple assumptions, it somewhat looks like this:

A workflow that covers multiple scenarios will enable you to be prepared to address multitude of coliving operations challenges.
Do you think you can manage operations based on this workflow on papers?
If a workflow scenario is complex as the above figure, paper-based platforms are ineffective to tackle the operations challenges which arise out of the unforeseen circumstances, interruptions, and unavailability issues.
Using an integrated online platform can provide coliving operations managers and leadership team visibility into processes so that they can take actionable measures to close all the gaps between different stakeholders. An integrated online platform can empower coliving startups to:
Build Data and Analytics Capabilities
Get a record of every activity performed in the process in order to build a data-driven picture of operations activities. It will generate the insight that would enable them to spot the patterns, find the glitches in the processes, and indicate wastefulness. Here is what a common technology-based operating model looks like.

A platform with comprehensive modules and interactive dashboard could provide the insight into business, which coliving companies can use to:
Unleash the full potential of team
Whether one leads a team of 10 members or 100, unleashing the full potential of every team member is tough. With the right tools and equipment, operations managers can group together individual members, assign them tasks specific to their location, track their location, and provide positive reinforcement.

Make every process activity visible in real-time
Know how many service requests have been received in a day, how many have been acted upon, who is working on what tasks and so on. With field service real time tracking, getting the exact status of the jobs and tasks assigned to the team members becomes effortless, helping ops managers find the blind spots, plug the gaps, and make sustainable improvements to the bottomline.

Generate automated reports and take informed decisions
An automated system can generate reports based on the data recorded in the system. Coliving operations managers can use the reports to keep a track of information, recount the past events, and view, manage, and support day-to-day managerial decisions. They can use the reports to perform an academic study of the business in order to understand and improve the processes.

By having this information on your fingertips in real-time, coliving leadership teams get the following benefits:
- Maintain transparency: A data-driven culture in the organization to remove biases and instinct-based decision making.
- Increase visibility: High productivity rates for routine tasks. Property leadership teams can concentrate on revenue-generating activities and better customer service. They can evaluate vendors, compare the rates, and deal at the best rates.
- Get real-time information: Track staff location, check the status of the existing tasks, take quick and measurable action to improve on resource utilization.
- Enable expenses and pilferage control mechanism: Manage see-through operations, monitor demand, track inventory, pay only for what you have received to prevent operations challenges chipping away at profit margins.
In operations, nothing is absolute. With changing times and trends, operations need to be improved in order to maximize productivity, close gaps, and accomplish the desired outcome. It requires aligning the strategic and operational delivery but often businesses lack the means to drive innovation, improve productivity, and reduce errors.

